登頂投訴黑榜首位!長安福特車主發布聯合維權聲明汽車
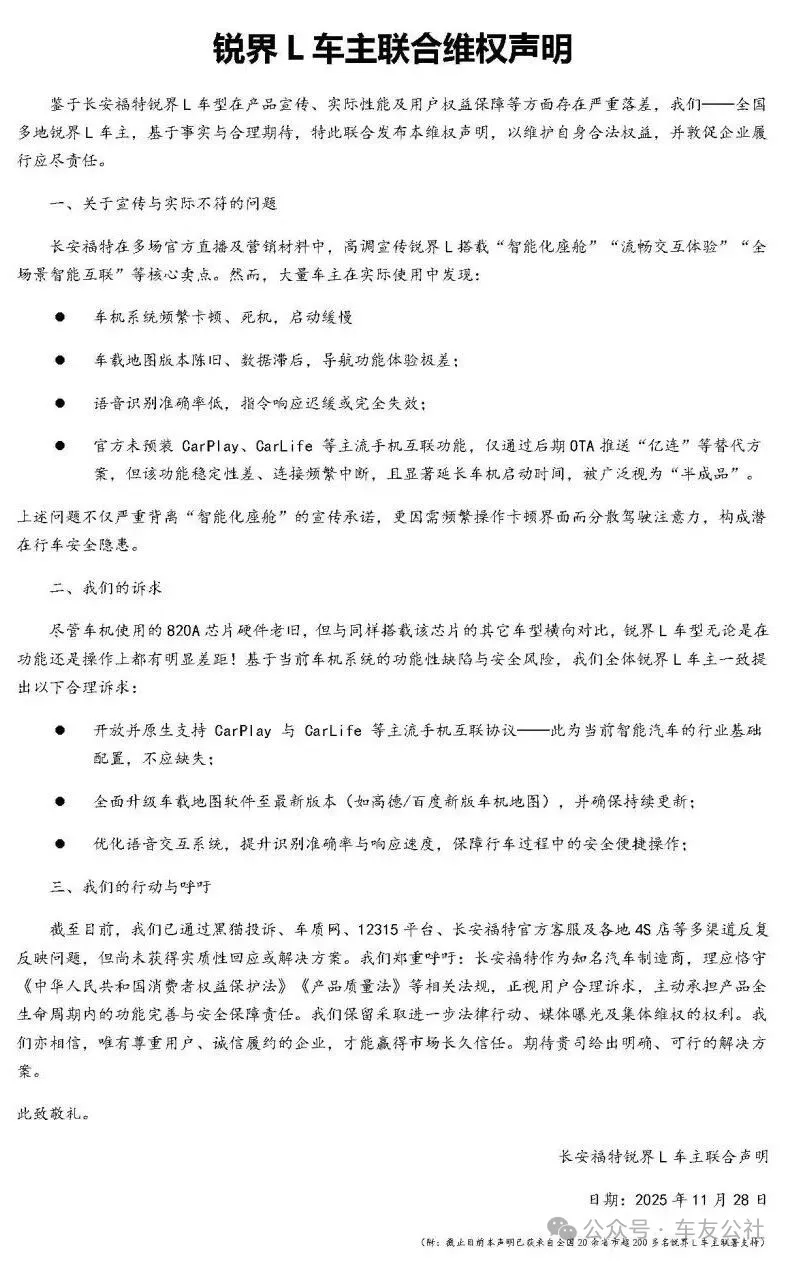
11月28日,長安福特銳界L車主發布集體維權聲明,就車機問題導致行車過程的安全隱患,向長安福特品牌明確提出核心訴求。主要包括開放并原生支持 CarPlay 與 CarLife 等主流手機互聯協議、全面升級車載地圖軟件至最新版本、優化語音交互系統等。
11月28日,長安福特銳界L車主發布集體維權聲明,就車機問題導致行車過程的安全隱患,向長安福特品牌明確提出核心訴求。主要包括開放并原生支持 CarPlay 與 CarLife 等主流手機互聯協議、全面升級車載地圖軟件至最新版本、優化語音交互系統等。
車友公社了解到,截止聲明發布之日,長安福特銳界L因車機功能缺失、頻繁卡頓造行駛過程中安全隱患,已引發全國超200名車主集體維權,而這一數字仍在持續增加。

隨著長安福特車主對于此集中問題的投訴維權,長安福特在黑貓等投訴平臺的投訴量激增。在黑貓投訴平臺上最新的汽車投訴周榜和月榜中,長安福特均為黑榜第一。


(來源:黑貓投訴)
對話維權車主:
承兌2年未兌現,安全隱患成煎熬
“出廠自帶的閹割版無線億聯,嚴重影響駕駛安全,廠家承諾的不定時更新車輛軟件缺陷也并未付出行動?!碧峒白约旱?023款銳界L混動四驅ST-Line版,江蘇省常州市的姚先生(化名)滿是無奈。他告訴記者,2023年購車時,銷售明確告知車輛支持OTA升級,廠家會不定期更新維護系統,但兩年過去,車機系統毫無進展,卡頓、斷聯問題依舊,調整空調都要在卡頓的屏幕上反復操作,分心駕駛的風險讓他每次出行都提心吊膽。

(車主提供車機卡頓問題照片)
同樣焦慮的還有北京車主李先生(化名),今年3月購買銳界L時,正是被廠家“可通過OTA遠程升級支持更多應用”的宣傳打動??商彳嚭蟛虐l現,車機不僅頻繁卡頓,還缺少CarPlay、CarLife等主流手機互聯功能,“當初看中的智能化體驗,現在全成了麻煩”。

(銳界L車型)
浙江省金華市的車主云飛揚(化名)則在一次次溝通中耗盡了耐心。他的2023款銳界L兩驅豪華款購于2024年3月,購車時銷售人員承諾的“OTA遠程升級拓展應用”,成了他長期的期待。2025年11月28日,他再次聯系廠家客服,得到的回應是:“研發、法規、測試部門都在推進相關工作,銳界L的OTA升級已在計劃中,因涉及多部門協同,時間確定后會第一時間通知。”面對這番官方說辭,云飛揚忍不住發問:“車主們盼了這么久,到底什么時候是個頭?”

(車主與客服溝通記錄)
事件追溯:
“智能化座艙”不智能,“永久OTA 維護”成泡影
長安福特曾在直播中高調宣傳該車配備“智能化座艙系統”,并承諾提供“永久OTA系統維護”,這一宣傳正是不少車主下訂的“強心針”。車友公社了解到,引發集體投訴的銳界L搭載的是高通驍龍820A處理器,在實際使用中,這款處理器直接導致了車機頻繁卡頓、地圖導航卡死、智能語音指令無法執行等問題。
更讓車主不滿的是互聯功能的缺失。盡管部分車型后期通過OTA推送了“億連”互聯功能作為替代,但該功能被車主普遍吐槽為“半成品”——連接頻繁中斷,還會顯著延長車機啟動時間,與主流的CarPlay、CarLife體驗相去甚遠。加之車輛未設置空調物理按鍵,車主在行車中需反復操作卡頓的車機調整空調設置,進一步加劇了行車安全隱患。

(車主群中激烈討論)
車主魏先生(化名)告訴車友公社,早在2022年,部分車主就已就處理器性能及互聯功能問題向廠家反饋。若當時長安福特能及時響應,更換性能更優的8155處理器并完善互聯功能,完全可以避免如今的維權風波。

(車主提供車機后臺相關數據)
然而,截至目前,車主們通過黑貓投訴、車質網、廠家客服及4S店等多渠道反饋,均未獲得實質性解決方案。

(車質網車主投訴列表)
持續跟進:
蒙迪歐也存在類似問題,廠家暫無明確回應
帶著車主核心訴求,車友公社第一時間撥通長安福特官方客服電話951995溝通事件進展及解決方案,客服工作人員回應稱已詳細記錄相關情況并同步上報至相關部門。但截至發稿,車友公社及車主均未收到長安福特針對上述問題與訴求給出的正式回應與明確解決方案。
車友公社在采訪中了解到,長安福特旗下另一款車型——蒙迪歐也存在車機導致安全隱患的問題,目前大量蒙迪歐車主正在向車友公社反映維權訴求。
關于長安福特此次集體維權事件的動態,車友公社將持續關注。
1.TMT觀察網遵循行業規范,任何轉載的稿件都會明確標注作者和來源;
2.TMT觀察網的原創文章,請轉載時務必注明文章作者和"來源:TMT觀察網",不尊重原創的行為TMT觀察網或將追究責任;
3.作者投稿可能會經TMT觀察網編輯修改或補充。
